

— 新聞中心 —
咨詢電話 15301310116 手機:15301310116
微信:15301310116
郵箱:sales@madison-tech.com
地址:北京市海淀區中關村軟件園11號樓一層
發布時間:2024-08-07 09:40:20 人氣:1544
本站提供超高真空狹縫,空氣狹縫,狹縫系統,位移臺,復合折射透鏡系統CRL,XES光譜儀等,如本頁面未找到您所需要的產品請聯系我們:15301310116(微信同號)
在同步輻射光源中,通常使用的是超高真空狹縫。X射線根據其光束模式一般可分為三類:白色光束(White Beam)、粉紅色光束(Pink Beam)和單色光束(Monochromatic Beam)。白色光束是指直接來自波蕩器的寬帶X射線,未聚焦且包含所有諧波;粉紅色光束是指通過反射鏡的反射而聚焦的X射線;單色光束是指具有單一光學頻率的光束。JJ X-Ray可針對不同類型的光束提供不同種類的狹縫系統。值得注意的是,由于同步輻射光源往往具有極高的熱量,所使用的狹縫需要配置冷卻系統,以降低狹縫的熱負載。
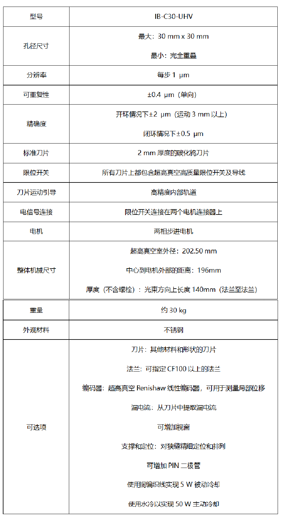
1)對于單色光束,常用的狹縫型號是IB-C30-UHV,它與空氣狹縫有許多相同的特征,但將刀片改進為四個獨立可移動且高度拋光的碳化鎢刀片,且高分辨率步進電機放置于真空外部,通過磁耦合饋通控制移動,以避免超高真空污染和電機過熱的問題。相關參數如下:


2)對于粉紅色光束,主要狹縫產品型號為IB-C30-UHV-50W。使用銅編織物進行連接,以確保水冷對機械性能的影響可忽略不計。存在漏電流的情況下,最大的吸收功率為50W。相關參數如下:


3)對于白色光束,常見的狹縫型號為IB-C50-UHV-4000W,其主要特征如下:

- 驅動裝置為剛性結構,具有高精度導軌,可匹配同步輻射光源及自由電子激光刀片,原位條件下產生72 Hz**本征模。機械臂運動分辨率<200 nm,開環可重復性<2 μm,開環精度<3 μm。

- 狹縫通常采用Cu合金刀片以吸熱,用重元素材料限定光斑大小。當漏極電流讀數存在時,吸收功率可達1500 W;當漏極電流可被忽略時,吸收功率可提高至4000 W。在水冷系統運行下,系統的最高溫度為300℃。

- 在3L/min的流量下,刀片之間的相對滾動震動小于20 nrad RMS。

- 刀片可以完全重疊閉合,四個刀片可獨立運動。
- 可在狹縫系統上安裝離子泵。
- 提供用于安裝儀表、直角閥、RGA和其他可能需要的端口。
- 提供3D打印的水流管,可在特定的功率或流量下優化水流。
- 可使用Renishaw增量式編碼器或者完全編碼器。
JJ X-Ray還可提供白色光束掩膜(White Beam Mask),通常用于前端,也可用作白色光束狹縫的經濟替代品。白色光束掩模由兩個帶有錐形方形切口的Cu合金組成,這些切口可以在垂直方向和水平方向移動,進而確定光斑大小。該掩膜標準最大孔徑為23 mm x 23 mm,標準最大吸熱量為3000 W,垂直和橫向運動的分辨率為1 μm,開環重復性<3 μm。

有時,光束線周圍的空間限制或對孔徑尺寸的特殊要求,可能使得標準尺寸的狹縫難以滿足要求。我們可根據客戶需求提供定制化服務,包括定制刀片的材料和形狀、狹縫的尺寸等,以確保滿足您的各種需求。
以上北京麥迪森整理的JJ X-RAY超高真空狹縫的產品介紹,后續將為您帶來JJ X-Ray其他產品的介紹,敬請關注。
